在政府采购招投标过程中,中小企业声明函是中小企业参与投标的重要凭证之一。它不仅体现了企业的规模属性,更是享受政府采购政策优惠的关键文件。然而,由于对政策理解不透彻或填写不规范,许多企业在声明函上栽了跟头,导致投标失败。本文将从政策要求、常见问题及填写技巧三个方面,为您详细解析中小企业声明函的正确填写方法。

中小企业声明函的政策背景
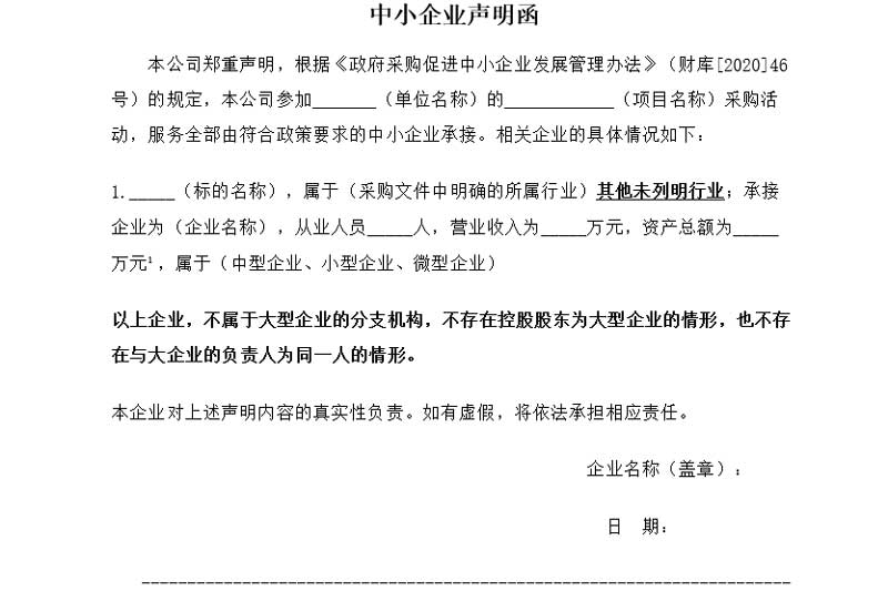
根据《政府采购促进中小企业发展管理办法》(财库〔2020〕46号),政府采购项目应当预留一定比例专门面向中小企业采购,并对中小企业给予价格扣除等优惠政策。中小企业声明函是企业声明自身符合中小企业划分标准的书面证明,其真实性直接关系到企业能否享受政策红利。
中小企业划分标准主要依据从业人员、营业收入、资产总额等指标,具体标准可参考《中小企业划型标准规定》(工信部联企业〔2011〕300号)。企业在填写声明函时,必须确保所填信息与实际情况一致,并符合政策要求。
中小企业声明函填写中的常见问题
- 企业规模划分错误
部分企业对自身规模划分不清,误将中型企业填写为小型企业,或未正确区分所属行业。例如,某制造业企业年营业收入超过2亿元,却错误声明为小型企业,导致投标被否决。 - 声明函格式不规范
政府采购对声明函的格式有明确要求,但部分企业未使用标准模板,或遗漏关键信息(如企业名称、统一社会信用代码、所属行业等)。 - 数据与实际情况不符
一些企业在声明函中填写的从业人员数、营业收入等数据与税务、社保等部门记录不一致,被认定为虚假声明,直接导致投标无效。 - 联合体投标声明不清
在联合体投标中,部分企业未明确各成员的中小企业属性,或未按要求提供所有成员的声明函,导致资格审查不通过。 - 未及时更新声明函
部分企业在企业规模发生变化后,未及时更新声明函内容。例如,某企业因业务扩展,从业人员数已超过小型企业标准,但仍沿用旧的声明函,最终被认定为失信行为。
中小企业声明函填写技巧
- 准确划分企业规模
在填写声明函前,企业应仔细核对《中小企业划型标准规定》,根据所属行业和实际经营数据(从业人员数、营业收入、资产总额)准确划分自身规模。如有疑问,可咨询专业机构或当地中小企业主管部门。 - 使用标准模板
政府采购网通常会提供中小企业声明函的标准模板,企业应下载最新版本并严格按照格式填写,确保内容完整、格式规范。 - 确保数据真实一致
声明函中的从业人员数、营业收入等数据应与税务、社保、财务报表等官方记录一致。建议企业在填写前核对相关数据,避免因数据不符被认定为虚假声明。 - 联合体投标注意事项
联合体投标时,牵头企业和成员企业均需提供中小企业声明函,并明确各自的规模属性。如果联合体中包含大型企业,则不能享受中小企业优惠政策。 - 及时更新声明函
企业规模发生变化时,应及时更新声明函内容,并在投标时提交最新版本。同时,建议企业定期自查,确保声明函内容始终符合实际情况。 - 保留证明材料
在填写声明函后,企业应保留相关证明材料(如财务报表、社保缴纳记录等),以备核查。这些材料不仅是声明真实性的有力支撑,也能在质疑或投诉时提供证据。
案例分析
案例1:数据不符导致投标失败
某科技公司在参与某地政府采购项目时,声明为小型企业并享受价格扣除优惠。但在评审过程中,评审委员会发现其声明函中的营业收入与税务记录不符,最终认定其声明不实,投标无效。
案例2:联合体声明不清被否决
某建筑项目联合体投标中,牵头企业为小型企业,但未提供成员企业的声明函。评审委员会认为无法确认联合体整体是否符合中小企业政策,最终否决其投标
案例3:未及时更新声明函
某制造企业因业务扩展,从业人员数已超过小型企业标准,但仍使用旧的声明函参与投标。评审委员会核查后发现其规模已不符合小型企业标准,投标被否决。
中小企业声明函虽是一份简单的文件,但其重要性不容忽视。企业在填写时,务必做到数据真实、格式规范、内容完整,并确保与实际情况一致。同时,企业应加强对政府采购政策的学习,避免因细节问题导致投标失败。只有严格按照规范操作,才能充分利用政策红利,提升中标概率,助力企业发展。
希望本文能为广大中小企业在填写声明函时提供实用指导,助您在政府采购招投标中脱颖而出!
发布者:云端客,转转请注明出处:https://www.itrenonline.com/statement.html